W&R ¤Ë¤Ä¤¤¤Æ

À¤³¦´Ñ¤È¤Ï¤Þ¤ë¥Ä¥Ü¤Ë¤Ä¤¤¤Æ


Èó¸ø¼°¥×¥í¥í¡¼¥°

¹ñÅڤˤĤ¤¤Æ

ËǰפˤĤ¤¤Æ

·úÀߤˤĤ¤¤Æ

ÃÏ·Á¤Ë¤Ä¤¤¤Æ

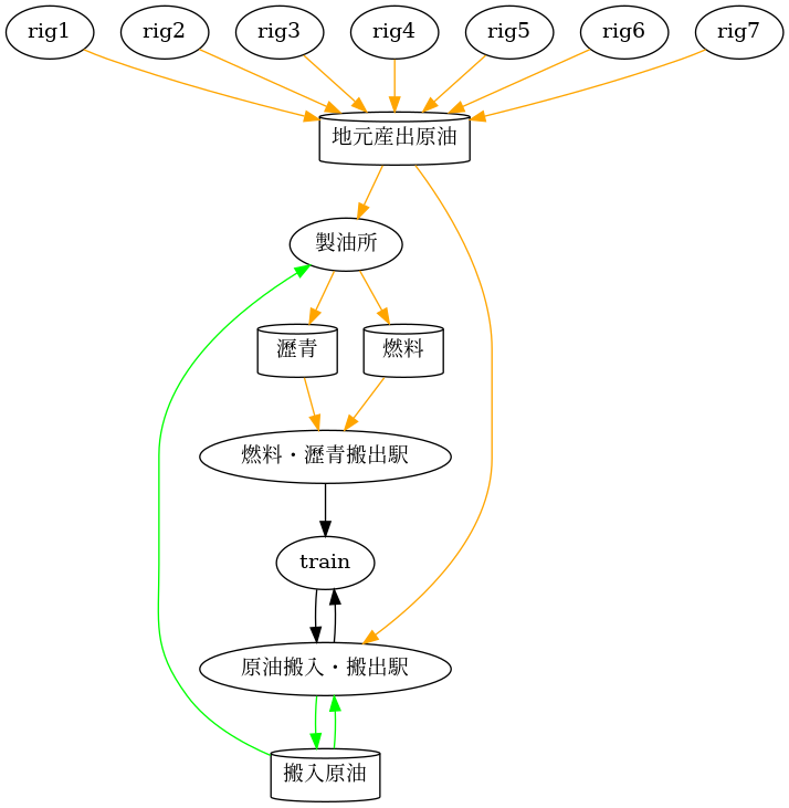
»ñ¸»¤Ë¤Ä¤¤¤Æ

¹©¶È¤Ë¤Ä¤¤¤Æ

¿Í̱¤Ë¤Ä¤¤¤Æ

¼Ò²ñ´ðÈפˤĤ¤¤Æ

¸òÄ̤ˤĤ¤¤Æ

±¿Í¢¤Ë¤Ä¤¤¤Æ

Æñ°×Å٤ˤĤ¤¤Æ

Ķ´Êñ´ÊñÉáÄÌÆñ¤·¤¤(È÷¹Í)
»Ô̱¤ÎÉÔËþÄãÄã̾̾
¥¨¥Í¥ë¥®¡¼¤Ê¤·¤Ê¤··úʪ¤ËÅÅÎÏ·úʪ¤ËÅÅÎϡܼÖξ¤ËdzÎÁ¤Ê¤·¤Ï¼«Æ°¶¡µë(¹Íθ¤ÎɬÍפʤ·)
ÃëÌë¤Ê¤·¤¢¤ê¤¢¤ê¤¢¤ê°Å¤¯¤Ê¤ë¤È¼Öξ¤Î¥¹¥Ô¡¼¥É¤¬Íî¤Á¤ë
²ÆÅߤʤ·¤Ê¤·¤¢¤ê¤¢¤êÅߤ˽»µï¤ä¿¦¾ì¤ËÇ®¤¬¶¡µë¤µ¤ì¤Ê¤¤¤È¿Í̱¤¬Åà»à¤¹¤ë
²ÐºÒ¤Ê¤·ÉáÄÌÉÑÈËÉÑÈË
»ö·ï¤Ê¤·¤Ê¤·¤Ê¤·¤Ê¤·
¸ø³²¤Ê¤·¤¢¤ê¤¢¤ê¤¢¤ê
³«»Ï1970197019701970
¼Öξ¥í¥Ã¥¯¥í¥Ã¥¯¥í¥Ã¥¯¥í¥Ã¥¯¥â¥Ç¥ë¤È¤Ê¤Ã¤¿¼Öξ¤ÎÈÎÇä´ü´Ö¤Ë¤·¤«¹ØÆþ¤Ç¤­¤Ê¤¤
¶µ°é´Êñ´Êñʣ»¨Ê£»¨´Êñ¤Ç¤Ï½éÅù¶µ°é¤Ï¼«Æ°¡Ê¹Íθ¤ÎɬÍפʤ·)¡£Ê£»¨¤Ë¤¹¤ë¤È¡¢Êݰé±à¤Ë»Ò¶¡¤òͤ±¤é¤ì¤Ê¤¤Êì¿Æ¤ÏƯ¤­¤Ë¹Ô¤±¤Ê¤¤

ÅÅÎϤˤĤ¤¤Æ

¹â°µÀþ -(¥È¥é¥ó¥¹)¢ª Ãæ°µÀþ -(ÊÑÅŽê)¢ª ·úʪ

ÇÀ¶È¤Ë¤Ä¤¤¤Æ


5¤«Ç¯·×²è

Âè°ì¼¡¸Þ¤«Ç¯·×²è(1960-1964)

ÂèÆó¼¡¸Þ¥«Ç¯·×²è(1965-1969)

ǯ¼¡Êó¹ð

1960

wr1960_02.png

1961

wr1961_01.png

1962

1963


1964

electoric.png

1965

1966

1967

¶¦Ï¹ñ¤ÎÊ⤭Êý 1970

¶¦Ï¹ñ·ÐºÑ¤Î³µÍ×

ÀÐÌý¤Î³¹ ¥Ø¥é¥¹

republic-0.png

ÀÐú¤Î³¹ ¥Á¥§¥ë¥Ê¥³¥Ð

republic-1.png

Á¡°Ý¤Î³¹ ¥Ñ¥É¥Ë¥ó

republic-2.png

Å´¹Ý¤Î³¹ ¥ä¥Û¥Ë¥¯

republic-5.png

ÅŻҤγ¹ ¥Ê¥Á¥ç¥â

republic-3.png

³Ë¤Î³¹ ¥â¥ë¥â¥¹¥¯

republic-6.png

¼«Æ°¼Ö¤ÈÉþ¤Î³¹ ¥È¥ë¥¦¥£¥¹¥È¥¯

republic-7.png

¤Á¥¤Î³¹ ¥Ê¥¸¥§¥Û¥Õ

republic-9.png

³¤Ï©¤Î¸¼´Ø¸ý ¥³¥ë¥Í¡¼

republic-10.png

¸¶È¯¤Î³¹ ¥¿¥Ü¥Ó¥Ê

republic-12.png

ÂèÆó¤Î³Ë¤Î³¹ ¥¿¥Ü¥ß¥Ê¥Ã¥¯

republic-15.png

¥¢¥ë¥ß¤Î³¹ ¥°¥ê¥¦¥£¥¦¥£¥¹¥ì¥¯

republic-16.png

Å´Æ»¤Î³¹ ¥·¥§¥Õ¥£¥¨¥ó¥Æ

republic-18.png

¶õ¤Î¸¼´Ø¸ý ¥Ö¥é¥Ý¡¼¥Ð

republic-20.png

ÂàǤ

[MEMO] 1930-1960 ¤Î¥½Ï¢ºâÀ¯¤Ë¤Ä¤¤¤Æ



Computer#GAME


źÉÕ¥Õ¥¡¥¤¥ë: filerepublic-23.png 881·ï [¾ÜºÙ] filerepublic-20.png 889·ï [¾ÜºÙ] filerepublic-19.png 862·ï [¾ÜºÙ] filerepublic-18.png 885·ï [¾ÜºÙ] filerepublic-16.png 842·ï [¾ÜºÙ] filerepublic-15.png 887·ï [¾ÜºÙ] filerepublic-14.png 830·ï [¾ÜºÙ] filerepublic-13.png 875·ï [¾ÜºÙ] filerepublic-12.png 872·ï [¾ÜºÙ] filerepublic-11.png 909·ï [¾ÜºÙ] filerepublic-10.png 921·ï [¾ÜºÙ] filerepublic-9.png 931·ï [¾ÜºÙ] filerepublic-8.png 941·ï [¾ÜºÙ] filerepublic-7.png 1053·ï [¾ÜºÙ] filerepublic-6.png 1046·ï [¾ÜºÙ] filerepublic-5.png 948·ï [¾ÜºÙ] filerepublic-4.png 990·ï [¾ÜºÙ] filerepublic-3.png 976·ï [¾ÜºÙ] filerepublic-2.png 1001·ï [¾ÜºÙ] filerepublic-1.png 1055·ï [¾ÜºÙ] filerepublic-0.png 1036·ï [¾ÜºÙ] filepopulation.png 984·ï [¾ÜºÙ] fileimport.png 1011·ï [¾ÜºÙ] filegdp.png 1116·ï [¾ÜºÙ] fileexport.png 1023·ï [¾ÜºÙ] fileresource.png 1355·ï [¾ÜºÙ] fileresort2.png 1071·ï [¾ÜºÙ] filecarfactory.png 1093·ï [¾ÜºÙ] filefood.png 1095·ï [¾ÜºÙ] fileresort.png 1098·ï [¾ÜºÙ] filehotel.png 1162·ï [¾ÜºÙ] fileelectoric.png 1052·ï [¾ÜºÙ] filewr_nightschene.png 1001·ï [¾ÜºÙ] filewr1963_05.png 1003·ï [¾ÜºÙ] filewr1963_04.png 1086·ï [¾ÜºÙ] filewr1963_03.png 1061·ï [¾ÜºÙ] filewr1963_02.png 991·ï [¾ÜºÙ] filewr1963_01.png 1006·ï [¾ÜºÙ] filewr1962_03.png 1087·ï [¾ÜºÙ] filewr1962_02.png 1058·ï [¾ÜºÙ] filewr1962_01.png 1076·ï [¾ÜºÙ] filewr1961_04.png 1164·ï [¾ÜºÙ] filewr1961_03.png 1101·ï [¾ÜºÙ] filewr1961_02.png 1058·ï [¾ÜºÙ] filewr1961_01.png 1116·ï [¾ÜºÙ] filewr1960_04.png 1128·ï [¾ÜºÙ] filewr1960_03.png 1063·ï [¾ÜºÙ] filewr1960_02.png 1105·ï [¾ÜºÙ] filewr1960_01.png 1051·ï [¾ÜºÙ] filepetrocomplex.png 1152·ï [¾ÜºÙ] fileresource.gv 469·ï [¾ÜºÙ] filewr-4.png 1237·ï [¾ÜºÙ] filewr-3.png 1205·ï [¾ÜºÙ] filewr-1.png 1241·ï [¾ÜºÙ] filewr-0.png 1209·ï [¾ÜºÙ]

¥È¥Ã¥×   ÊÔ½¸ Åà·ë º¹Ê¬ ¥Ð¥Ã¥¯¥¢¥Ã¥× źÉÕ Ê£À½ ̾Á°Êѹ¹ ¥ê¥í¡¼¥É   ¿·µ¬ °ìÍ÷ ñ¸ì¸¡º÷ ºÇ½ª¹¹¿·   ¥Ø¥ë¥×   ºÇ½ª¹¹¿·¤ÎRSS   sitemap
Last-modified: 2021-02-20 (ÅÚ) 10:38:04 (1846d)
Short-URL: https://pukiwiki.at-sushi.com/pukiwiki/?cmd=s&k=18f2bfa9b8
ISBN10
ISBN13
9784061426061