書き途中

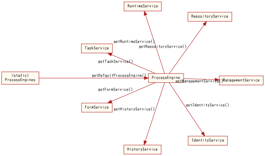
Process Engine → Services

a graph image

[ATDK] 各種 ID の取得方法

ID概要FormHistoryIdentityManagement
ProcessDefinitionIDプロセス定義のID-R--------------
ProcessInstanceID実行しているプロセスインスタンスのID-----R----------
TaskID実行しているプロセスインスタンスを構成する各タスクのID-R---R----------
UserIDユーザID--------CR-D----
GroupIDグループID--------CR-D----

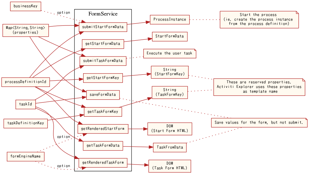
Form Service

History Service

Identity Service

Management Service

[ATDK] RepositoryService?

[ATDK] RuntimeService?

[ATDK] TaskService?


Java#Activiti


トップ   編集 凍結 差分 バックアップ 添付 複製 名前変更 リロード   新規 一覧 単語検索 最終更新   ヘルプ   最終更新のRSS   sitemap
Last-modified: 2017-03-29 (水) 23:49:37 (3315d)
Short-URL: https://pukiwiki.at-sushi.com/pukiwiki/?cmd=s&k=acd745a1f6
ISBN10
ISBN13
9784061426061